


辽宁
识别下方二维码查看通知详情
内蒙古
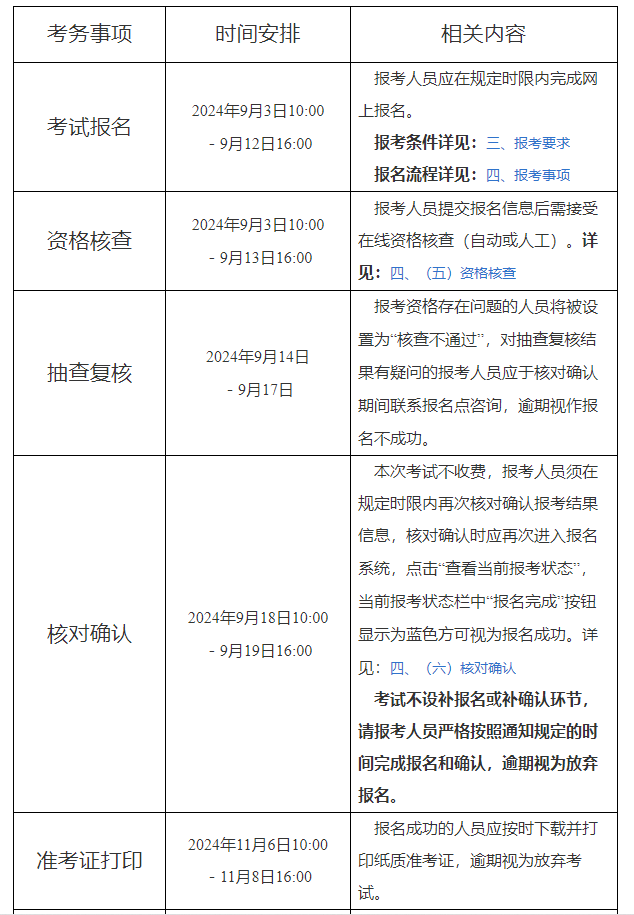
报名时间为2024年9月2日9:00—9月15日24:00;
报名证明材料上传截止时间为9月16日24:00;
网上缴费截止时间为9月17日24:00。
2024年11月4日—11月10日,报考人员可登录报名网站下载打印准考证。
识别下方二维码查看通知详情
陕西
注册报名时间:9月9日至9月18日17:00;
网上核查时间:9月9日至月19日17:00(节假日除外);
网上缴费时间:9月9日至9月20日17:00止。
报考者于考试前7日内登录中国人事考试网(www.cpta.com.cn)自行下载打印准考证,并按准考证中规定的时间、地点参加考试。
识别下方二维码查看通知详情
贵州
报名时间为9月2日9:00至12日17:00。
网上缴费时间为9月2日9:00至14日17:00。
11月1日至10日登录中国人事考试网(www.cpta.com.cn)打印准考证。
识别下方二维码查看通知详情
上海
识别下方二维码查看通知详情